Domus Digitalis
Components
Domus Digitalis (Hub) Work Chronicles
Infrastructure Ops ISE Operations ISE Linux 802.1X ISE Windows 802.1X Identity & SSO
Linux Operations Windows Operations Python Operations netapi CLI Automation Ops
Secrets Infrastructure SIEM Operations Observability
Runbooks
PKI & Certificates PKI Strategy DOMUS PKI Ceremony Vault PKI Cert Issuance Vault PKI Quick Reference Vault PKI Verification Vault Cert Deployment ISE Certificate Troubleshooting BYOD Certificate Management
Infrastructure VyOS HA Deployment k3s Kubernetes Windows Server 2025 Core DC ISE 3.4 Deployment 802.1X Troubleshooting
Backup & Recovery Backup Strategy (3-2-1) Backup All Infrastructure Disaster Recovery
Documentation Antora UI Architecture Cloudflare Access + Antora
Tools
Core Tools dsec - Domain Secrets netapi - Network Automation
netapi Commands ISE Commands WLC Commands Cloudflare Commands Vault Commands Keycloak Commands KVM Commands Synology Commands IOS Commands Wazuh Commands
Data Tools DataConnect Queries
Linux
Arch Linux RHEL/Rocky/Alma Debian/Ubuntu
GitHub

Work Chronicles

    • Competencies
      • Overview
      • Core Engineering
        • Networking
          • Overview
          • Routing
          • Switching
          • Wireless
          • Network Services
          • VPN & Tunneling
          • Network Security
          • Network Automation
          • Network Design
        • Security
          • Overview
          • Identity & Access
          • Network Access Control
          • Cryptography & PKI
          • Offensive Security
          • Defensive Security
          • Application Security
          • GRC
          • Cloud Security
          • Forensics & IR
          • Security Architecture
        • Infrastructure
          • Overview
          • Linux Administration
          • Virtualization
          • Containers
          • Kubernetes
          • Storage
          • Hardware & Datacenter
          • Windows Administration
      • Software & Development
        • Software Engineering
          • Overview
          • Fundamentals
          • Web Development
          • Testing
          • Code Quality
          • API Development
          • Version Control
          • Build & Package
        • Programming Languages
          • Overview
          • Python
          • Go
          • Rust
          • Bash & Shell
          • JavaScript & TypeScript
          • Lua
          • SQL
          • Regex
          • Assembly
          • Markup & Config
        • Software Architecture
          • Overview
          • Design Patterns
          • System Design
          • Distributed Systems
          • Data Architecture
          • API & Integration
        • Databases
          • Overview
          • Relational
          • NoSQL
          • Graph
          • ORMs & Access Patterns
          • Database Administration
      • Operations
        • DevOps
          • Overview
          • CI/CD
          • Infrastructure as Code
          • Container Orchestration
          • GitOps
          • SRE
          • Build Automation
        • DevSecOps
          • Overview
          • Secrets Management
          • Supply Chain Security
          • Pipeline Security
          • Runtime Security
          • Compliance as Code
        • Automation
          • Overview
          • Configuration Management
          • Network Automation
          • Infrastructure Automation
          • Task & Workflow
        • Observability
          • Overview
          • Metrics
          • Logging
          • Tracing
          • Network Monitoring
        • Cloud
          • Overview
          • AWS
          • Azure
          • GCP
          • Multi-Cloud & Hybrid
          • Cloud-Native Patterns
          • Cloud Architecture
      • Tools & Platforms
        • CLI & Terminal
          • Overview
          • Shell Scripting
          • Text Processing
          • Data Processing Tools
          • System Tools
          • Editors & Environment
        • Documentation
          • Overview
          • Authoring
          • Publishing Platforms
          • Documentation Engineering
          • Diagramming
        • Platforms & Products
          • Overview
          • Cisco
          • Security Products
          • Infrastructure Products
          • Development Products
          • Observability Products
          • Cloud Platforms
      • Data & Intelligence
        • Data Engineering
          • Overview
          • Data Processing
          • Data Pipelines
          • Data Storage
          • Data Modeling
          • CLI Data Processing
          • Data Governance
        • AI & Machine Learning
          • Overview
          • Foundations
          • Classical ML
          • Deep Learning
          • Large Language Models
          • AI Agents
          • Computer Vision
          • NLP
          • MLOps
      • Foundational
        • Mathematics
          • Overview
          • Algebra
          • Calculus
          • Linear Algebra
          • Probability & Statistics
          • Discrete Mathematics
          • Logic & Proof
          • Applied Mathematics
          • Cryptographic Mathematics
        • Human Languages
          • Overview
          • Spanish
          • English
          • Biblical Hebrew
          • Linguistics
          • Translation & Interpretation
          • Language Learning Methodology
        • Professional & Leadership
          • Overview
          • Project Management
          • Communication
          • Career Development
          • Leadership
      • Analysis
        • Gaps Analysis
        • Acquisition History
    • Strategic Objectives
      • Overview
      • Skills
        • Regex Mastery
        • Data & Analytics
      • Certifications
        • CISSP
        • RHCSA
        • Cisco Automation
      • Career
        • Consulting Practice
        • Remote Work
      • Life
        • Housing
    • Standards
      • Framework
      • Registry
      • Operations
        • Overview
        • STD-002: Deployment Validation
        • STD-005: Change Control
        • STD-010: Root Cause Analysis
        • STD-011: Incident Response
        • STD-012: Runbook Structure
        • STD-013: Case Studies Taxonomy
      • Documentation
        • Overview
        • STD-001: Project Structure
        • STD-003: File Naming
        • STD-004: AsciiDoc Conventions
        • STD-009: Repository Architecture
        • STD-014: Worklog System
        • STD-015: Antora Attributes
        • STD-016: Codex Entry Format
        • STD-017: Portfolio Format
        • STD-018: Training Curriculum
        • STD-019: Discoveries Lifecycle
        • STD-020: Diagram Catalog
      • Security
        • Overview
        • STD-006: Secrets Handling
      • AI Interaction
        • Overview
        • STD-007: Delegation Boundary
      • Workflow
        • Overview
        • STD-008: CLI Quality
    • Training Sessions
      • Regex Training
        • Sessions
          • 01: Absolute Basics
          • 02: Quantifiers & Flavors
          • 03: Groups & Capturing
          • 04: Lookahead & Lookbehind
          • 05: sed Mastery
          • 06: awk Regex Power
          • 07: vim Regex
          • 08: Python re Module
          • 09: Advanced Patterns
          • 10: Performance & Optimization
        • Guides
          • CLI Workout
          • Real-World Applications
          • Self-Test Challenges
          • Common Gotchas
        • Drills
          • 01 Fundamentals
          • 02 Character Classes
          • 03 Quantifiers
          • 04 Anchors
          • 05 Groups
          • 06 Alternation
          • 07 Lookahead
          • 08 Lookbehind
          • 09 Infrastructure
          • 10 Advanced
        • Training Agreement
      • jq Training
        • Sessions
          • 01: Fundamentals
          • 02: Filters
          • 03: Construction
          • 04: Conditions
          • 05: Advanced
          • 06: Infrastructure
        • Drills
          • 01 Fundamentals
          • 02 Filters
          • 03 Construction
          • 04 Conditions
          • 05 Advanced
          • 06 Infrastructure
        • Guides
          • Live Data
      • yq Training
        • Sessions
          • 01: Basics
          • 02: Filters
          • 03: Editing
          • 04: Multi-Document
          • 05: Infrastructure
        • Drills
          • 01 Basics
          • 02 Filters
          • 03 Editing
          • 04 Multi-Document
          • 05 Infrastructure
      • gron Training
        • Sessions
          • 01: Basics
          • 02: API Discovery
          • 03: Composition
        • Drills
          • 01 Basics
          • 02 API Discovery
          • 03 Composition
      • Python Training
        • Sessions
          • 01: Fundamentals
          • 02: File Ops
          • 03: Strings
          • 04: Functions
          • 05: Subprocess
          • 06: Infrastructure
        • Drills
          • 01 Fundamentals
          • 02 File Ops
          • 03 Strings
          • 04 Functions
          • 05 Subprocess
          • 06 Infrastructure
      • Lua Training
        • Sessions
          • 01: Fundamentals
          • 02: Tables
          • 03: Neovim API
          • 04: Plugins
          • 05: LSP
        • Drills
          • 01 Fundamentals
          • 02 Tables
          • 03 Neovim API
          • 04 Plugins
          • 05 LSP
      • Neovim Training
        • Sessions
          • 01: Insert Mode Controls
          • 02: WORD Motions & Operators
          • 03: Line & Character Motions
          • 04: Search Motions
          • 05: Marks & Jump Lists
          • 06: Registers Deep Dive
          • 07: Visual Mode Mastery
          • 08: Text Objects Complete
          • 09: Command-line Mode
          • 10: Macros & Repeat
        • Drills
          • 01 Insert Mode
          • 02 Word Motions
          • 03 Line & Character
          • 04 Search
          • 05 Marks & Jumps
          • 06 Registers
          • 07 Visual Mode
          • 08 Text Objects
          • 09 Command-line
          • 10 Macros
        • Read the Manual
          • Part 1: Getting Started
            • usr_01: About the manuals
            • usr_02: First steps
            • usr_03: Moving around
            • usr_04: Small changes
            • usr_05: Settings
            • usr_06: Syntax highlighting
            • usr_07: Multiple files
            • usr_08: Splitting windows
            • usr_09: Using the GUI
            • usr_10: Big changes
            • usr_11: Crash recovery
            • usr_12: Clever tricks
          • Part 2: Editing Effectively
            • usr_20: Command-line
            • usr_21: Go away and come back
            • usr_22: Finding files
            • usr_23: Other files
            • usr_24: Inserting quickly
            • usr_25: Formatted text
            • usr_26: Repeating
            • usr_27: Search patterns
            • usr_28: Folding
            • usr_29: Moving through programs
            • usr_30: Editing programs
            • usr_31: Exploiting the GUI
            • usr_32: Undo tree
          • Part 3: Tuning Vim
            • usr_40: New commands
            • usr_41: Vim script
            • usr_42: Menus
            • usr_43: Filetypes
            • usr_44: Syntax highlighting
            • usr_45: Language
        • Books
          • Practical Vim (Drew Neil)
            • Part I: Modes
              • Ch 1: The Vim Way
              • Ch 2: Normal Mode
              • Ch 3: Insert Mode
              • Ch 4: Visual Mode
              • Ch 5: Command-Line Mode
            • Part II: Files
              • Ch 6: Manage Multiple Files
              • Ch 7: Open Files
            • Part III: Getting Around Faster
              • Ch 8: Motions
              • Ch 9: Jumps
              • Ch 10: Copy and Paste
              • Ch 11: Macros
            • Part IV: Patterns
              • Ch 12: Patterns and Literals
              • Ch 13: Search
              • Ch 14: Substitution
              • Ch 15: Global Commands
            • Part V: Tools
              • Ch 16: ctags
              • Ch 17: Quickfix
              • Ch 18: grep
              • Ch 19: Autocompletion
              • Ch 20: Spell
              • Ch 21: Now What?
          • Modern Vim (Drew Neil)
            • Part I: Getting Modern Vim
              • Ch 1: Get Modern Vim
              • Ch 2: Install Plugins
            • Part II: Terminal Emulator
              • Ch 3: Terminal Emulator
            • Part III: Asynchronous Tasks
              • Ch 4: Jobs
              • Ch 5: Linting
              • Ch 6: Async grep
            • Part IV: IDE Features
              • Ch 7: Completion Menu
              • Ch 8: Completion Sources
            • Part V: Tmux Integration
              • Ch 9: tmux
            • Part VI: Language Server Protocol
              • Ch 10: LSP Intro
              • Ch 11: LSP Setup
      • ETL Pipelines
        • Sessions
          • 01: Pipeline Basics
          • 02: JSON to CSV
          • 03: Log Processing
          • 04: API to Report
          • 05: Infrastructure ETL
        • Drills
          • 01 Pipeline Basics
          • 02 JSON to CSV
          • 03 Log Processing
          • 04 API to Report
          • 05 Infrastructure ETL
      • Monad Training
        • Reference
          • Components
          • Transforms
          • Routing
        • Pipelines
          • ISE Pipeline
          • FTD Pipeline
          • Network Pipeline
      • tmux Training
        • Chapters
          • Ch 1: Basics
          • Ch 2: Configuring
          • Ch 3: Scripting
          • Ch 4: Text & Buffers
          • Ch 5: Pair Programming
          • Ch 6: Workflows
        • Design
          • Quantum Config Design
    • Pattern Journal
      • Organon
      • Techne — Technical Arts
        • Core Tools
          • Text Processing
            • awk
            • sed
            • grep
            • regex
            • jq
            • xargs
            • Escaping
          • Shell & Process
            • Process Substitution
            • Parameter Expansion
            • Error Handling
            • Heredocs & Redirects
          • Editor Mastery
            • Registers & Macros
            • Substitution
            • Text Objects & Motions
          • Version Control
            • Branching Strategy
            • Rebase & Merge
            • Multi-Remote
        • Engineering Domains
          • Network Engineering
            • tcpdump
            • DNS & dig
            • Wireless & EAP
            • Firewall
            • VLAN Troubleshooting
          • Security Engineering
            • PKI & Certificates
            • Vault Operations
            • EAP-TLS
            • KQL & Sentinel
            • Secrets Management
          • Systems Engineering
            • systemd
            • LUKS & btrfs
            • KVM & QEMU
            • Borg Backup
            • Stow & Dotfiles
          • Navigation
            • Map Reading
          • ISE / NAC
            • Policy Sets
            • Profiling
            • Troubleshooting
        • Software & Automation
          • API Engineering
            • REST Fundamentals
            • Authentication
            • ISE ERS
            • ISE DataConnect
            • Vault API
            • curl
            • netapi
            • Pagination & Error Handling
          • Python
            • CLI Scripting
            • API Requests
            • Data Processing
          • Docs-as-Code
            • AsciiDoc
            • Antora
            • Cross-References
          • AI Engineering
            • Claude Code
            • Skills
            • Hooks
            • Agent Orchestration
            • Rules & Config
            • Prompting
      • Episteme — Theoretical Knowledge
        • Mathematics
          • Algebra
          • Notation
          • Problem Solving
      • Phronesis — Practical Wisdom
        • Professional Judgment
          • Incident Response
          • Vendor Management
          • Project Estimation
          • Negotiation
        • Operational Discipline
          • Change Management
          • Root Cause Analysis
          • Prioritization
          • Validation Standards
      • Poiesis — Creative Production
        • Language Acquisition
          • Spanish
          • Latin
          • Acquisition Methods
        • Musical Craft
          • LilyPond
          • Theory
        • Literary Analysis
          • Don Quijote
          • Reading Methods
    • Case Studies
      • Overview
      • TAC Cases
        • TAC: GCC ISE Cert Import (NE-Systems)
        • TAC: CHLA 802.1X Auth Failures
      • Incidents
        • INC: Razer Hyprland Super Key Failure
        • INC: Razer SSH Access — VLAN Restriction
        • INC: Domus-IoT VPN Connectivity
        • INC: P16g No MAC
        • INC: Razer High Fan/Temp
        • INC: Razer Battery Drain
        • PREP: ISE Incident Defense
        • INC: Strongline Gateway VLAN
        • INC: Vault Backup SELinux
        • INC: ISE SAML Restoration
        • INC: ISE Cert Binding
      • Changes
        • CR: IOT_WAN VPN Passthrough
        • CR: Kernel IPC Curriculum
        • CR: tmux-quantum OSS Refinement
        • CR: P16g AppArmor
        • CR: Waybar CSS Performance
        • CR: tmux-quantum Creation
        • CR: Tmux Config Evolution
        • CR: VyOS Migration Restructure
        • CR: WLC Accounting Interim
        • CR: Tmuxinator Nvim Migration
        • CR: netapi Commercialization
        • CR: netapi Security Hardening
        • CR: CLAUDE.md Modernization
        • CR: Antora Ecosystem Audit
        • CR: SSH Agent Timeout
        • CR: /worklog Skill
        • CR: /deploy Skill
        • CR: Dotfiles & Claude Config
        • CR: Claude Code Hooks
        • CR: Domus Digitalis AsciiDoc
        • CR: dots-quantum tmux
        • CR: Tmux Config Remediation
        • CR: adoc UI Parity
        • CR: Antora.yml Enhancements
        • CR: Arch System Upgrade
        • CR: P50 Arch → Ubuntu
        • CR: Vault Backup SELinux
        • CR: WiFi 6 AP Deployment
        • CR: VyOS BIND DNS
        • CR: Credential Exposure
        • CR: Wazuh SIEM Integration
        • CR: Wazuh Credential Rotation
        • CR: AsciiDoc Attribute Refactor
        • CR: TEAP Implementation
      • Deployments
        • DEPLOY: WiFi 6 AP
        • DEPLOY: Linux AD Auth
      • Root Cause Analysis
        • RCA: bluetoothctl PATH Resolution
        • RCA: Antora Dark Theme CSS
        • RCA: Claude Credential Vault
        • RCA: Bluetooth CLI Mastery
        • RCA: adoc UI Mismatch
        • RCA: Kroki Orphan Containers
        • RCA: 802.1X EAP-TLS CA Chain (MODEL)
        • RCA: SSH Config Order (MODEL)
        • RCA: WiFi DHCP Failure
        • RCA: NM EAP-TLS Static IP
        • RCA: Bridge VLAN Persistence
        • RCA: Missing Antora Attributes
      • Templates
        • TAC Case Template
        • Incident Template
        • RCA Template
        • Project Template
    • Sessions
      • 2026-04-06 — domus-nvim README + JSON Training
      • 2026-04-06 — domus-api REST Architecture
      • 2026-04-06 — Standards Framework Planning
      • 2026-04-06 — Advice Session
      • 2026-04-06 — P16g Phase 11 Validation
      • 2026-04-06 — Session Capture Workflow
      • 2026-04-06 — P16g Audit & Refactor
      • 2026-04-05 — Micro-Learning Capture System
      • 2026-04-05 — Worklog Refactor
      • 2026-04-05 — EVE-NG Lab Planning
      • 2026-04-05 — ThinkPad P16g Refactor
      • 2026-04-04 — domus-docs Audit
      • 2026-04-03 — Billion Dollar Docs
    • 2026
      • Year Overview
      • April
        • Month Overview
        • Worklogs
          • Apr 6
          • Apr 5
          • Apr 2
          • Apr 1
      • March
        • Month Overview
        • Weekly Progress Report
        • Documents
          • Session Knowledge Capture
        • Worklogs
          • Mar 31
          • Mar 30
          • Mar 27
          • Mar 26
          • Mar 25
          • Mar 24
          • Mar 23
          • Mar 22
          • Mar 21
          • Mar 20
          • Mar 19
          • Mar 18
          • Mar 17
          • Mar 16
          • Mar 15
          • Mar 14
          • Mar 13
          • Mar 12
          • Mar 11
          • Mar 9
          • Mar 8
          • Mar 7
          • Mar 6
          • Mar 5
          • Mar 3
          • Mar 2
          • Mar 1
      • February
        • Month Overview
        • Monthly Summary
        • Worklogs
          • Feb 28
          • Feb 27
          • Feb 26
          • Feb 25
          • Feb 24
          • Feb 23
          • Feb 22
          • Feb 21
          • Feb 20
          • Feb 19
          • Feb 18
          • Feb 17
          • Feb 16
          • Feb 15
          • Feb 14
          • Feb 13
          • Feb 12
          • Feb 11
          • Feb 10
          • Feb 9
          • Feb 8
          • Feb 7
          • Feb 6
          • Feb 3
          • Feb 2
          • Feb 1
        • Documents
          • Uncaptured Priorities Inventory
          • Xianming Linux AD Auth
          • Docs-as-Code Collaboration
          • CISO Strategy Session
          • Security Tools Roadmap
          • Terminal Mastery Assessment
          • DevNet Certification
          • RHEL Certification
          • CISSP Certification
          • GSEC Certification
          • SIELE C1 Certificación
          • gopass OTP Hex Conversion
          • BTRFS Read-Only Diagnostics
          • ZFold7 Mobile Workflow
      • January
        • Month Overview
        • Monthly Summary
        • Worklogs
          • Jan 30
          • Jan 28
          • Jan 27
          • Jan 26
          • Jan 23
        • Documents
          • Shahab Workstation Deploy
          • January Complete Report
    • 2025
      • Year Overview
      • December
        • Month Overview
      • November
        • Month Overview
      • October
        • Month Overview
      • September
        • Month Overview
      • August
        • Month Overview
      • July
        • Month Overview
      • June
        • Month Overview
      • May
        • Month Overview
      • April
        • Month Overview
      • March
        • Month Overview
      • February
        • Month Overview
      • January
        • Month Overview
    • Knowledge Base
      • Discoveries
        • All Discoveries
        • Tools
        • System
        • Workflow
      • Codex
        • Overview
        • FastAPI
          • Reference (domus-api)
        • Claude Code & AI Config
          • Overview
          • Ecosystem Map
          • Context Library
          • Patterns & Anti-Patterns
          • Full Inventory
        • KQL (Sentinel)
          • Overview & Tables
          • Fundamentals
          • Authentication
          • Email Security
        • Text Processing
          • Overview
          • AWK
          • AWK Network
          • AWK Logs
          • AWK Advanced
          • sed
          • jq
          • grep
          • xargs
          • regex
          • Escaping
        • Bash
          • Overview
          • Streams
          • Pipes
          • Variables
          • Tests
          • Loops
          • Arrays
          • Functions
          • ANSI
          • Glob
          • jq Sysadmin
        • Vim
          • Overview
          • Motions
          • Registers
          • Macros
          • Substitution
          • Text Objects
          • Buffers & Windows
          • Search
          • Completion
          • CLI Integration
        • Git
          • Overview
          • Basics
          • Branches
          • History
          • Rewriting
          • Stash
          • Remotes
          • Tags
          • GitHub Releases
          • Worktrees
          • Filter-Repo
          • Config
        • Linux
          • Overview
          • Files
          • Processes
          • systemd
          • Users
          • Disk
          • Shell Advanced
          • Package Managers
        • Networking
          • Overview
          • Diagnostics
          • curl
          • SSH
          • dig
          • Firewall
          • tcpdump
          • Bluetooth
        • PowerShell
          • Overview
          • Basics
          • Network
          • Active Directory
          • Remoting
          • Certificates
          • System
        • Python
          • Overview
          • CLI
          • Requests
          • Files
        • Security
          • Overview
          • ISE DataConnect (48 SQL queries)
          • QRadar API
          • QRadar AQL
          • Passwords
          • Hashing
          • Certificates
          • Encoding
        • Containers
          • Overview
          • Docker
          • Podman
          • kubectl
        • gopass
          • Overview
          • Basics
          • Mounts
          • History
          • Insert
          • OTP
          • Personal Docs Generator
          • Audit Tool
          • Migration Helper
        • Assembly
          • Overview
          • Fundamentals
          • Arithmetic & Logic
          • Stack & Functions
          • Linux Syscalls
          • Reverse Engineering
        • IaC
          • Overview
          • Terraform
        • Languages
          • Overview
          • Lua
        • Quick Reference
          • Overview
          • Shortcuts
          • Exit Codes
      • API Hub
        • Overview
        • ISE (5 APIs)
          • ISE Overview
          • ERS
          • OpenAPI
          • MnT
          • DataConnect
          • pxGrid
        • Infrastructure
          • Vault
          • pfSense
          • WLC 9800
          • Synology
          • Keycloak
        • AI/LLM
          • OpenAI/Ollama
        • Patterns
          • Authentication
          • Pagination
          • Error Handling
          • curl → Python
          • jq Transforms
      • Commands
        • Overview
        • AWK
        • curl
        • gh CLI
        • DNS/dig
        • find
        • grep
        • Heredocs
        • jq
        • kubectl
        • k8s Network
        • OpenSSL
        • PDF Tools
        • sed
        • Security
        • xargs
        • One-Liners
      • Command Deep Dives
        • jq Data Engineering
        • AWK/SED Range Substitution
        • Terminal Power User
        • Command Reference
        • AWK & SIEM Mastery
        • Grep Patterns
        • Sed Mastery
        • Heredoc Patterns
        • YAML Data Structures
        • D2 Diagram Styling
        • Diagram Tools
      • Career & Growth
        • Dossier
        • Growth Report 2025-2026
      • Systems
        • Local Documentation
        • Software Inventory
        • modestus-razer
        • Travel Laptop Comparison
        • Git Repository Inventory
      • Math
        • Overview
        • Graphing Functions
        • Networking Math
        • Shell Mathematics
      • Music
        • Overview
        • CLI Nerdcore
        • Violin Basics
      • Diagrams
        • Gallery
        • Architecture
        • Network
        • Security
        • Flows
        • Projects
        • TAC Cases
        • Trackers
        • Monad
        • Screenshots
      • Resources
        • Sites of Interest
        • Antora Project Structure Guide
        • Antora/AsciiDoc Features
        • AsciiDoc Patterns & Syntax
        • Agnostic Engineer Discovery Protocol
        • Aider Offline Guide
    • Education
      • Overview
      • Active Projects
        • CISSP (P0 — June 1 Deadline)
          • Overview
          • Phase 0: Materials
          • Domain 1: Risk (15%)
          • Domain 2: Assets (10%)
          • Domain 3: Architecture (13%)
          • Domain 4: Network (13%)
          • Domain 5: IAM (13%)
          • Domain 6: Assessment (12%)
          • Domain 7: Operations (13%)
          • Domain 8: Software Dev (11%)
          • Integration & Practice
          • Exam Day
          • Appendices
            • Experience Mapping
            • Formulas & Acronyms
            • TODOs
        • RHCSA 9 (P0)
          • Overview
          • Phase 0 — Lab Setup
          • Phase 1 — Installation
          • Phase 2 — Essential Tools
          • Phase 3 — File Management
          • Phase 4 — Text Files
          • Phase 5 — Connecting
          • Phase 6 — Users & Groups
          • Phase 7 — Permissions
          • Phase 8 — Networking
          • Phase 9 — Software
          • Phase 10 — systemd
          • Phase 11 — Storage
          • Phase 12 — LVM
          • Phase 13 — Layered Storage
          • Phase 14 — Kernel
          • Phase 15 — Scheduling
          • Phase 16 — Logging
          • Phase 17 — SELinux
          • Phase 18 — Automounting
          • Phase 19 — Time Services
          • Phase 20 — Containers
          • Phase 21 — Practice Exams
          • For Network Engineers
          • Appendices
            • Commands Learned
            • Issues Encountered
            • Post-Cert TODOs
      • Systems Mastery
      • Training Curricula
        • Overview
        • Python
          • Python Crash Course (Matthes)
            • Course Overview
            • Infrastructure Notes
              • Part I: Fundamentals
                • 01 Getting Started
                • 02 Variables & Types
                • 03 Lists
                • 04 Working with Lists
                • 05 Conditionals
                • 06 Dictionaries
                • 07 Input & Loops
                • 08 Functions
                • 09 Classes
                • 10 Files & Exceptions
                • 11 Testing
              • Part II: Projects
                • 12 Alien Invasion
                • 13 Aliens
                • 14 Scoring
                • 15 Data Visualization
                • 16 Downloading Data
                • 17 APIs
                • 18 Django Basics
                • 19 User Accounts
                • 20 Deployment
            • Book Text
              • Part I: Fundamentals
                • Ch 1 - Getting Started
                • Ch 2 - Variables & Data Types
                • Ch 3 - Introducing Lists
                • Ch 4 - Working with Lists
                • Ch 5 - if Statements
                • Ch 6 - Dictionaries
                • Ch 7 - User Input & while Loops
                • Ch 8 - Functions
                • Ch 9 - Classes
                • Ch 10 - Files & Exceptions
                • Ch 11 - Testing Your Code
              • Part II: Projects
                • Ch 12 - A Ship that Fires Bullets
                • Ch 13 - Aliens!
                • Ch 14 - Scoring
                • Ch 15 - Generating Data
                • Ch 16 - Downloading Data
                • Ch 17 - Working with APIs
                • Ch 18 - Getting Started with Django
                • Ch 19 - User Accounts
                • Ch 20 - Styling & Deploying
        • Linux
          • Linux Bible 11e (Negus)
            • Course Overview
            • Part I: Getting Started
              • Ch 1 - Starting with Linux
              • Ch 2 - Linux Desktop
              • Ch 3 - Using the Shell
              • Ch 4 - Filesystem
              • Ch 5 - Text Files
              • Ch 6 - Processes
              • Ch 7 - Shell Scripts
            • Part III: System Admin
              • Ch 8 - System Administration
              • Ch 9 - Installing Linux
              • Ch 10 - Software Management
              • Ch 11 - User Accounts
              • Ch 12 - Disks & Filesystems
            • Part IV: Server Admin
              • Ch 13 - Server Administration
              • Ch 14 - Networking
              • Ch 15 - Services (systemd)
              • Ch 16 - Print Server
              • Ch 17 - Web Server
              • Ch 18 - FTP Server
              • Ch 19 - Samba
              • Ch 20 - NFS
              • Ch 21 - Troubleshooting
              • Ch 22 - AI Chatbot
            • Part V: Security
              • Ch 23 - Basic Security
              • Ch 24 - Advanced Security
              • Ch 25 - SELinux
              • Ch 26 - Network Security
            • Part VI: Cloud
              • Ch 27 - Clouds & Containers
              • Ch 28 - Cloud Computing
              • Ch 29 - Cloud Deployment
              • Ch 30 - Ansible
              • Ch 31 - Kubernetes
          • RHCSA 9 (Exam RH124/RH134)
            • Study Guide
            • Lab Setup
            • For Network Engineers
            • Ch1 - Installation
            • Ch2 - Essential Tools
        • Shell
          • Shell Scripting Guide (Parker)
            • Course Overview
            • Part I: Fundamentals
              • Ch 1 - Getting Started
              • Ch 2 - Interpreting Commands
              • Ch 3 - Variables & Pipelines
              • Ch 4 - I/O Redirection
              • Ch 5 - Environment
            • Part II: Text Processing
              • Ch 6 - Text Filters I
              • Ch 7 - Text Filters II (awk)
              • Ch 8 - Script Construction
              • Ch 9 - grep, sed, Regex
            • Part III: Programming
              • Ch 10 - Functions
              • Ch 11 - Math Operations
              • Ch 12 - Heredocs & expect
              • Ch 13 - ImageMagick
              • Ch 14 - Control Structures
              • Ch 15 - Arrays
              • Ch 16 - Debugging
            • Part IV: Advanced
              • Ch 17 - Process Management
              • Ch 18 - GUI Scripting
              • Ch 19 - Network Scripting
              • Ch 20 - Security
              • Ch 21 - Advanced Bash
              • Ch 22 - Zsh
              • Ch 23 - PowerShell
        • Combined Study Plan
      • Programming
      • Human Languages
      • Certifications
        • Portfolio Overview
        • Networking
        • Security
        • Linux/Systems
        • Automation
        • Languages
      • Literature
        • Don Quijote de la Mancha
          • Primera Parte (1605)
            • Capítulos (Notas)
              • Cap. I
              • Cap. II
              • Cap. III
              • Cap. IV
              • Cap. V
              • Cap. VI
              • Cap. VII
              • Cap. VIII
              • Cap. IX
              • Cap. X
              • Cap. XI
              • Cap. XII
              • Cap. XIII
              • Cap. XIV
              • Cap. XV
              • Cap. XVI
              • Cap. XVII
              • Cap. XVIII
              • Cap. XIX
              • Cap. XX
              • Cap. XXI
              • Cap. XXII
              • Cap. XXIII
              • Cap. XXIV
              • Cap. XXV
              • Cap. XXVI
              • Cap. XXVII
              • Cap. XXVIII
              • Cap. XXIX
              • Cap. XXX
              • Cap. XXXI
              • Cap. XXXII
              • Cap. XXXIII
              • Cap. XXXIV
              • Cap. XXXV
              • Cap. XXXVI
              • Cap. XXXVII
              • Cap. XXXVIII
              • Cap. XXXIX
              • Cap. XL
              • Cap. XLI
              • Cap. XLII
              • Cap. XLIII
              • Cap. XLIV
              • Cap. XLV
              • Cap. XLVI
              • Cap. XLVII
              • Cap. XLVIII
              • Cap. XLIX
              • Cap. L
              • Cap. LI
              • Cap. LII
            • Texto Completo
              • Cap. I
              • Cap. II
              • Cap. III
              • Cap. IV
              • Cap. V
              • Cap. VI
              • Cap. VII
              • Cap. VIII
              • Cap. IX
              • Cap. X
              • Cap. XI
              • Cap. XII
              • Cap. XIII
              • Cap. XIV
              • Cap. XV
              • Cap. XVI
              • Cap. XVII
              • Cap. XVIII
              • Cap. XIX
              • Cap. XX
              • Cap. XXI
              • Cap. XXII
              • Cap. XXIII
              • Cap. XXIV
              • Cap. XXV
              • Cap. XXVI
              • Cap. XXVII
              • Cap. XXVIII
              • Cap. XXIX
              • Cap. XXX
              • Cap. XXXI
              • Cap. XXXII
              • Cap. XXXIII
              • Cap. XXXIV
              • Cap. XXXV
              • Cap. XXXVI
              • Cap. XXXVII
              • Cap. XXXVIII
              • Cap. XXXIX
              • Cap. XL
              • Cap. XLI
              • Cap. XLII
              • Cap. XLIII
              • Cap. XLIV
              • Cap. XLV
              • Cap. XLVI
              • Cap. XLVII
              • Cap. XLVIII
              • Cap. XLIX
              • Cap. L
              • Cap. LI
              • Cap. LII
          • Segunda Parte (1615)
            • Capítulos (Notas)
              • Cap. I
              • Cap. II
              • Cap. III
              • Cap. IV
              • Cap. V
              • Cap. VI
              • Cap. VII
              • Cap. VIII
              • Cap. IX
              • Cap. X
              • Cap. XI
              • Cap. XII
              • Cap. XIII
              • Cap. XIV
              • Cap. XV
              • Cap. XVI
              • Cap. XVII
              • Cap. XVIII
              • Cap. XIX
              • Cap. XX
              • Cap. XXI
              • Cap. XXII
              • Cap. XXIII
              • Cap. XXIV
              • Cap. XXV
              • Cap. XXVI
              • Cap. XXVII
              • Cap. XXVIII
              • Cap. XXIX
              • Cap. XXX
              • Cap. XXXI
              • Cap. XXXII
              • Cap. XXXIII
              • Cap. XXXIV
              • Cap. XXXV
              • Cap. XXXVI
              • Cap. XXXVII
              • Cap. XXXVIII
              • Cap. XXXIX
              • Cap. XL
              • Cap. XLI
              • Cap. XLII
              • Cap. XLIII
              • Cap. XLIV
              • Cap. XLV
              • Cap. XLVI
              • Cap. XLVII
              • Cap. XLVIII
              • Cap. XLIX
              • Cap. L
              • Cap. LI
              • Cap. LII
              • Cap. LIII
              • Cap. LIV
              • Cap. LV
              • Cap. LVI
              • Cap. LVII
              • Cap. LVIII
              • Cap. LIX
              • Cap. LX
              • Cap. LXI
              • Cap. LXII
              • Cap. LXIII
              • Cap. LXIV
              • Cap. LXV
              • Cap. LXVI
              • Cap. LXVII
              • Cap. LXVIII
              • Cap. LXIX
              • Cap. LXX
              • Cap. LXXI
              • Cap. LXXII
              • Cap. LXXIII
              • Cap. LXXIV
            • Texto Completo
              • Cap. I
              • Cap. II
              • Cap. III
              • Cap. IV
              • Cap. V
              • Cap. VI
              • Cap. VII
              • Cap. VIII
              • Cap. IX
              • Cap. X
              • Cap. XI
              • Cap. XII
              • Cap. XIII
              • Cap. XIV
              • Cap. XV
              • Cap. XVI
              • Cap. XVII
              • Cap. XVIII
              • Cap. XIX
              • Cap. XX
              • Cap. XXI
              • Cap. XXII
              • Cap. XXIII
              • Cap. XXIV
              • Cap. XXV
              • Cap. XXVI
              • Cap. XXVII
              • Cap. XXVIII
              • Cap. XXIX
              • Cap. XXX
              • Cap. XXXI
              • Cap. XXXII
              • Cap. XXXIII
              • Cap. XXXIV
              • Cap. XXXV
              • Cap. XXXVI
              • Cap. XXXVII
              • Cap. XXXVIII
              • Cap. XXXIX
              • Cap. XL
              • Cap. XLI
              • Cap. XLII
              • Cap. XLIII
              • Cap. XLIV
              • Cap. XLV
              • Cap. XLVI
              • Cap. XLVII
              • Cap. XLVIII
              • Cap. XLIX
              • Cap. L
              • Cap. LI
              • Cap. LII
              • Cap. LIII
              • Cap. LIV
              • Cap. LV
              • Cap. LVI
              • Cap. LVII
              • Cap. LVIII
              • Cap. LIX
              • Cap. LX
              • Cap. LXI
              • Cap. LXII
              • Cap. LXIII
              • Cap. LXIV
              • Cap. LXV
              • Cap. LXVI
              • Cap. LXVII
              • Cap. LXVIII
              • Cap. LXIX
              • Cap. LXX
              • Cap. LXXI
              • Cap. LXXII
              • Cap. LXXIII
              • Cap. LXXIV
        • García Márquez
        • La Reina Valera
      • Spanish & Linguistics
        • DELE C1/C2
          • Inmersión C1
            • Programa Completo
            • Conectores Discursivos
            • Subjuntivo Avanzado
            • Expresión Escrita
            • Locuciones y Modismos
            • Análisis Literario
            • Errores Frecuentes
            • Registro Formal
          • DELE C1 (AVE Global)
            • Programa Completo
            • Estructura del Examen
            • Temas
              • 1. Dime cómo hablas
              • 2. Eso no hay quien…​
              • 3. Todo tiene explicación
              • 4. Borrón y cuenta nueva
              • 5. Aquí hay trabajo
              • 6. Cada maestrillo…​
              • 7. Busque, compare…​
              • 8. Viajar y viajar
              • 9. La historia me absolverá
              • 10. Un futuro verde
              • 11. El español y su literatura
              • 12. DELE que DELE
        • SIELE
        • Redacción Español
      • Mathematics
        • College Algebra
          • Study Guide
          • Formula Reference
          • Textbook Mapping
          • Chapter R: Prerequisites
            • Overview
            • R.1 Sets & Real Numbers
            • R.2 Exponents
            • R.3 Radicals
            • R.4 Polynomials
            • R.5 Factoring
            • R.6 Rational Expressions
          • Chapter 1: Equations
            • Overview
            • 1.1 Linear Equations
            • 1.2 Applications
            • 1.3 Complex Numbers
            • 1.4 Quadratic Equations
            • 1.5 Quadratic Apps
            • 1.6 More Equations
            • 1.7 Inequalities
            • 1.8 Absolute Value
          • Chapter 2: Functions
            • Overview
            • 2.1 Coordinates
            • 2.2 Circles
            • 2.3 Functions
            • 2.4 Linear Eqs
            • 2.5 Linear Apps
            • 2.6 Transformations
            • 2.7 Analyzing Graphs
            • 2.8 Algebra of Functions
          • Chapter 3: Polynomial
            • Overview
            • 3.1 Quadratic Functions
            • 3.2 Polynomial Functions
            • 3.3 Division
            • 3.4 Zeros
            • 3.5 Rational Functions
            • 3.6 Inequalities
            • 3.7 Variation
          • Chapter 4: Exponential
            • Overview
            • 4.1 Inverse Functions
            • 4.2 Exponential
            • 4.3 Logarithmic
            • 4.4 Log Properties
            • 4.5 Exp/Log Equations
            • 4.6 Modeling
          • Chapter 5: Systems
            • Overview
            • 5.1 Linear (2 Var)
            • 5.2 Linear (3 Var)
            • 5.3 Partial Fractions
            • 5.4 Nonlinear
            • 5.5 Inequalities
            • 5.6 Linear Programming
          • Chapter 6: Matrices
            • Overview
            • 6.1 Gaussian Elimination
            • 6.2 Dependent/Inconsistent
            • 6.3 Operations
            • 6.4 Inverse
            • 6.5 Determinants
          • Chapter 7: Analytic Geometry
            • Overview
            • 7.1 Ellipse
            • 7.2 Hyperbola
            • 7.3 Parabola
          • Chapter 8: Sequences
            • Overview
            • 8.1 Sequences & Series
            • 8.2 Arithmetic
            • 8.3 Geometric
            • 8.4 Induction
            • 8.5 Binomial
            • 8.6 Counting
            • 8.7 Probability
      • Programming
        • Python
        • Bash/Shell
          • CLI Mastery Training
          • Advanced Patterns
        • Bash Tools Mastery
          • Curriculum
          • 1. find
          • 2. grep
          • 3. sed
          • 4. awk
          • 5. xargs
          • 6. Process Substitution
          • 7. Signals & Jobs
        • Regex Mastery
          • Curriculum
          • 1. Fundamentals
          • 2. Character Classes
          • 3. Quantifiers
          • 4. Anchors & Boundaries
          • 5. Groups & Capturing
          • 6. Alternation
          • 7. Lookahead & Lookbehind
          • 8. Regex Flavors
          • 9. Infrastructure Patterns
          • 10. Tool Integration
        • jq/yq Mastery
          • Curriculum
          • 1. Fundamentals
          • 2. Operators
          • 3. Transformations
          • 4. Conditionals
          • 5. Functions
          • 6. Infrastructure Patterns
          • 7. yq for YAML
        • API Mastery
          • Curriculum
          • 1. HTTP Fundamentals
          • 2. DevTools
          • 3. curl Mastery
          • 4. Authentication
          • 5. jq Pipelines
          • 6. Shell Integration
          • Practice APIs
            • JSONPlaceholder
            • HTTPBin
            • GitHub API
            • PokeAPI
        • Monad Pipeline Mastery
          • Curriculum
          • 1. Architecture
          • 2. Transforms
          • 3. jq Transforms
          • 4. GJSON Paths
          • 5. Routing Patterns
          • 6. Hands-On Lab
        • Python Mastery
          • Curriculum
          • 1. Fundamentals
          • 2. Data Structures
          • 3. Functions
          • 4. Object-Oriented
          • 5. Modules & Packages
          • 6. File I/O
          • 7. CLI Development
          • 8. HTTP & APIs
          • 9. Async Programming
          • 10. Testing
          • 11. Infrastructure Patterns
        • Lua Mastery
          • Curriculum
          • 1. Fundamentals
          • 2. Tables
          • 3. Functions
          • 4. Metatables
          • 5. Modules
          • 6. Coroutines
          • 7. Neovim Integration
          • 8. Practical Patterns
        • Lua (Legacy)
        • Go
        • Rust
          • Course Notes
          • Examples
          • Crates
          • rustdoc
          • AsciiDoc Syntax
        • TypeScript
        • JavaScript
        • Ansible/YAML
        • Terraform/HCL
        • Ruby (Parked)
        • C++
      • Infrastructure
        • Kubernetes
        • KVM/Virtualization
        • HashiCorp Vault
        • Containers
        • PKI & Certificates
        • DNS/BIND
        • Networking
        • Linux Administration
      • Navigation & Cartography
        • Overview
        • Geodetic Foundations
        • Grid Systems (UTM/MGRS)
        • Magnetic Navigation
        • Navigation Mathematics
        • Time & Longitude
        • Practical Land Nav
        • Tools & Software
      • Kernel Development
        • Roadmap
        • IPC (Inter-Process Communication)
          • Overview
          • tmpfs & XDG_RUNTIME_DIR
          • AF_UNIX Sockets & SCM_RIGHTS
          • Credential Passing (SO_PEERCRED)
          • Environment Variable Discovery
      • Music
        • Violin
        • Cello
      • Sciences
        • Cryptography
      • Humanities
        • Philosophy
        • History
        • Linguistics
    • Operations
      • Overview
      • Cadence
        • Weekly Review
      • Work — CHLA
        • ISE Patch 9 Upgrade
      • Trackers
        • Dashboards
          • Command Center
          • Q2 2026 Roadmap
          • Tracker Overview
        • Tasks
          • Overview
          • By Priority
          • By Project
        • Financial
          • Subscriptions, Bills & Assets
          • PeopleSoft Codes
        • Work
          • Work — February 2026
        • Personal
          • Personal — February 2026
      • Runbooks
        • Overview
        • Templates
          • Technical
            • Standard
            • Incident Response
            • Deployment
            • Troubleshooting
            • Change Control
          • Life
            • Career
            • Financial
            • Administrative
            • Travel
        • Guides
          • Arch Linux Fresh Install
          • Kinesis 360 Bluetooth
          • Email OAuth2 aerc
    • Projects
      • All Projects
      • Portfolio (70 items)
      • Work Inventory (CHLA)
      • CHLA
        • Antora Work Setup
          • Overview
          • Phase 1: Hub Repository
          • Phase 2: First Spoke
          • Phase 3: Content Patterns
          • Phase 4: Attributes
          • Phase 5: UI Bundle
          • Phase 6: Build
          • Phase 7: Deploy
          • Phase 8: Multi-Spoke
          • Appendices
            • File Tree
            • Playbook Template
            • antora.yml Template
            • Nav Patterns
            • Issues
            • TODO
        • Mandiant Security Remediation (P0)
          • Overview
          • Jan 2026 Assessment
          • Apr 2026 Assessment
          • Posture ACL Remediation
          • ISE CVE Patching
          • dACL Enforcement
          • Appendices
            • All Findings
            • Action Items
            • Detection & Monitoring
        • Linux Research
          • Overview
          • Objectives
          • Implementation
          • Risk Management
        • Research Segmentation
          • Overview
          • Objectives
          • Technical Design
          • Risk Management
        • ISE 3.4 Migration
          • Overview
          • Planning
          • Implementation
          • Decisions & Risks
        • MSCHAPv2 Migration
          • Overview
          • Data Shape Analysis
          • Planning
          • Implementation
          • Decisions & Risks
        • iPSK Manager HA
          • Overview
          • Issues & Phases
          • Architecture
          • Risk Management
        • NebulaONE AI Platform
        • ISE Hardware Refresh
          • Overview
          • Assessment
          • Decisions & Risks
        • DMZ Migration (external services audit)
        • Abnormal Security
          • Overview
          • Purpose
          • Scope
          • Mail Flow Architecture
          • Integration Points
          • Trust Exceptions
          • Implementation Plan
          • Risk Management
          • Appendices
            • Issues
            • TODOs
        • PeopleSoft Time Entry
        • Principia-Labor (Templates)
        • Spoke Repos (Antora)
          • domus-ise-linux (802.1X Linux)
            • Overview
            • Issues
            • TODOs
          • domus-ise-ops (ISE Policy)
            • Overview
            • Issues
            • TODOs
          • domus-ise-windows (802.1X Windows)
            • Overview
            • Issues
            • TODOs
          • domus-siem-ops (SIEM)
            • Overview
            • Issues
            • TODOs
        • QRadar → Sentinel (P0)
          • Overview
          • Current State
          • Monad Evaluation
          • SDK Integration
          • In-House Alternative
          • Appendices
            • Issues Encountered
            • Post-Migration TODOs
      • Personal
        • domus-captures (P0)
          • Overview
          • Architecture
          • Standards Framework
          • Content Systems
          • Navigation Architecture
          • Build & Automation
          • AI Configuration
          • Education System
          • Project Management
          • Deployment Model
          • Decision Log
          • Appendices
            • Issues
            • TODOs
            • Metrics
            • Build Targets
            • Scripts
            • Project Compliance
            • Evolution Timeline
        • ThinkPad P16g Deploy (P0)
          • Overview
          • Phase 0: Pre-Arrival
          • Phase 1: Remote Access
          • Phase 2: Disk & Encryption
          • Phase 3: Base System
          • Phase 4: Bootloader
          • Phase 5: First Boot
          • Phase 6: Desktop
          • Phase 7: Dotfiles
          • Phase 8: Secrets
          • Phase 8b: EAP-TLS
          • Phase 9: Development
          • Phase 10: AI Stack
          • Phase 11: Verification
          • Phase 12: Security
          • Phase 13: Maintenance
          • Appendices
            • Scope Creep & Backlog
            • Hardware & Pre-Wipe
            • Commands Learned
            • Deviations from Plan
            • Issues Encountered
            • Stow & Deploy Audit
            • Post-Deploy TODOs
            • System Internals
        • RHEL 9 Workstation (P1)
          • Overview
          • Phase 0: Registration
          • Phase 1: KVM VM
          • Phase 2: Installation
          • Phase 3: Baseline
          • Phase 4: Desktop
          • Phase 5: Networking
          • Phase 6: Storage & LVM
          • Phase 7: Security
          • Phase 8: Dev Stack
          • Phase 9: Secrets
          • Phase 10: Dotfiles
          • Phase 11: Containers
          • Phase 12: Maintenance
          • Appendices
            • Issues Encountered
            • Commands Learned
            • Post-Deploy TODOs
        • EVE-NG Network Lab (P1)
          • Overview
          • Phase 0: Planning
          • Phase 1: Workstation
          • Phase 2: kvm-01
          • Phase 3: Images
          • Phase 4: Topologies
          • Phase 5: DevOps
          • Phase 6: Advanced
          • Phase 7: Integration
          • Appendices
            • Issues Encountered
            • Commands Learned
        • Z Fold 7 Mobile Workflow (P1)
          • Overview
          • Phase 0: Prerequisites
          • Phase 1: SSH Keys
          • Phase 2: Vault SSH Cert
          • Phase 3: Git Config
          • Phase 4: GPG & gopass
          • Phase 5: Repos & Dotfiles
          • Phase 6: Neovim & LSP
          • Phase 7: Shell Prompt
          • Phase 8: Clipboard
          • Phase 9: zsh Default
          • Phase 10: Productivity
          • Appendices
            • Issues Encountered
            • Commands Learned
            • Post-Deploy TODOs
        • tmux-quantum (P1)
          • Overview
          • Library Modules (9)
          • Keybindings (121)
          • Themes (3)
          • Scripts & Tooling
          • Deployment
          • Decision Log
          • Field Notes
        • tmux-config Evolution
          • Overview
          • Phase 0: AsciiDoc Bootstrap
          • Phase 1: Remediation Closeout
          • Phase 2: Plugin Modernization
          • Phase 3: Modern Features
          • Phase 4: Keybinding Evolution
          • Field Notes
        • domus-api (P1)
          • Overview
          • Design Rationale
          • Endpoints Reference
          • Implementation
          • Testing & Validation
          • Roadmap
          • Coverage Analysis
          • Appendices
            • Issues
            • TODOs
        • Association Engine (P1)
          • Overview
          • Phase 0: Setup
          • Phase 1: Classes & Dicts
          • Phase 2: Associate Method
          • Phase 3: Query Methods
          • Phase 4: Testing
          • Phase 5: YAML
          • Phase 6: CLI
          • Phase 7: API
          • Phase 8: Seed Data
          • Phase 9: Go Port
          • Appendices
            • Issues
            • TODOs
        • Kora — Universal API CLI (P0)
          • Overview
          • Architecture
          • Business
          • Implementation
          • Decisions
        • netapi
          • Overview
          • Architecture
          • Features
          • Roadmap
          • Decisions
        • Network Automation (pyATS)
        • gopass-personal-docs (Security)
        • domus-pdf-export
        • domus-cli
          • Overview
          • Architecture
          • Features & Config
        • domus-terraform
          • Overview
          • Infrastructure
          • Operations
        • dots-quantum
          • Overview
          • Packages (45)
          • CLI Tools
          • Version Control
          • AI Tools
          • System & Editors
        • Arch Fresh Setup
          • Overview
          • Architecture
          • VM Test Plan
        • Local Model Fine-Tuning
          • Overview
          • Assessment
          • Roadmap
          • Risks
        • domus-nvim
          • Overview
          • Architecture
          • Usage
        • domus-antora-ui (UI Bundle)
          • Overview
          • Theme System (7 themes)
          • CSS Architecture
          • JavaScript Features
          • Layouts & Templates
          • Navigation System
          • Build Pipeline
          • Integration Map (15 spokes)
          • Deployment & Distribution
          • Field Notes
        • Worklog System (P1)
          • Overview
          • Architecture
          • Automation
          • Maintenance
          • Decision Log
        • Dotfiles Migration
        • Domus Digitalis
          • Overview
          • Technical Details
          • Development
        • Domus Inventory
          • Overview
          • Architecture
          • Usage & Integration
        • Claude Code Features
          • Overview
          • Tools
          • Customization
          • Reference
          • Workflows
        • OpenCode
          • Overview
          • Providers
          • Agents & Tools
          • Customization
          • Security
          • Reference
          • Workflows
        • Certifications
          • Overview
          • DevNet Associate (P2)
          • CyberOps Associate (P2)
          • SIELE C1 (P2)
        • Amateur Radio
          • Overview
          • License & Goals
          • Study & Reference
        • rust-learning
        • netapi-tui
        • instrumentum-nvim
        • email-config
        • domus-math
        • domus-gabriel-docs
        • Ecosystems & Knowledge Bases
          • Principia (Original KB)
          • Sapientia (Secure Vault)
          • Architectus (15-repo Antora)
        • Spoke Repos (Antora)
          • domus-infra-ops (Infrastructure)
            • Overview
            • Issues
            • TODOs
          • domus-docs (Hub Aggregator)
            • Overview
            • Issues
            • TODOs
          • domus-netapi-docs (netapi Docs)
            • Overview
            • Phase 1: Foundation
            • Phase 2: Proof
            • Phase 3: Abstractions
            • Phase 4: Generator
            • Phase 5: Public APIs
            • Issues
            • TODOs
          • domus-linux-ops (Linux Admin)
            • Overview
            • Issues
            • TODOs
          • domus-secrets-ops (Secrets)
            • Overview
            • Issues
            • TODOs
          • secrets-vault (Encrypted Credential Store)
            • Overview
            • Architecture Review
            • Issues
            • TODOs
          • domus-windows-ops (Windows)
            • Overview
            • Issues
            • TODOs
          • domus-automation-ops (Ansible)
            • Overview
            • Issues
            • TODOs
          • domus-identity-ops (Identity)
            • Overview
            • Issues
            • TODOs
          • domus-o11y-ops (Observability)
            • Overview
            • Issues
            • TODOs
          • domus-python (Python)
            • Overview
            • Issues
            • TODOs
          • ollama-local (LLM)
            • Overview
            • Issues
            • TODOs
          • domus-musica (Music)
            • Overview
            • Issues
            • TODOs
    • Meta
      • Project Portfolio
      • Principia Cleanup Report
      • Antora Migration Report
      • Customization
      • Strategic Systems
        • Strategic Alignment
        • Skill Synergies
        • Compound Multipliers
        • Weekly Retrospective
        • Velocity Metrics
    • Templates
      • Document Types
        • General Capture
        • Daily Worklog
        • Meeting Notes
        • Research / Analysis
        • Plan / Roadmap
        • Quick Reference
        • Progress Report
        • Monthly Report
        • Learning Capture
        • Setup Guide
        • Change Record
        • Root Cause Analysis
        • Incident Report
        • Project Request
      • Standards
        • Standard
      • Coding
        • Code Exploration
        • CLI Tool Reference
        • Script Documentation
      • Mathematics
        • Math Concept
        • Math Problem Set
    • Drafts (WIP)
      • Math - Percentages
      • Unix Workflow Advisory
      • CLI Data Processing
      • Biblical Teachings
      • KVM-02 Config
      • Linux Testing Research
      • Captures Audit
      • dots-quantum Post-Deploy
      • Inventory System Design
      • Network Troubleshooting Migration
      • Noticias Práctica DELE
      • ISE Rejected Endpoint Triage
      • January InfoSec v1 (superseded)
Work Chronicles
  • Automation Operations
  • Domus Digitalis
  • DOMUS ISE Linux
  • Identity & SSO
  • Infrastructure Operations
  • ISE Operations
  • ISE Windows 802.1X
  • Linux Operations
  • netapi - Network Automation Library
  • Observability Operations
  • Python Operations
  • Secrets Infrastructure
  • SIEM Operations
  • Windows Operations
  • Work Chronicles
  • Work Chronicles
  • Knowledge Base
  • Diagrams
  • Network

Network Diagrams

Home Network Topology

Home Network Topology
PNG Export
Home Network Topology PNG

Rack Switch Mapping

Rack Switch Mapping
Rack Switch Mapping (v1)
Rack Switch Mapping

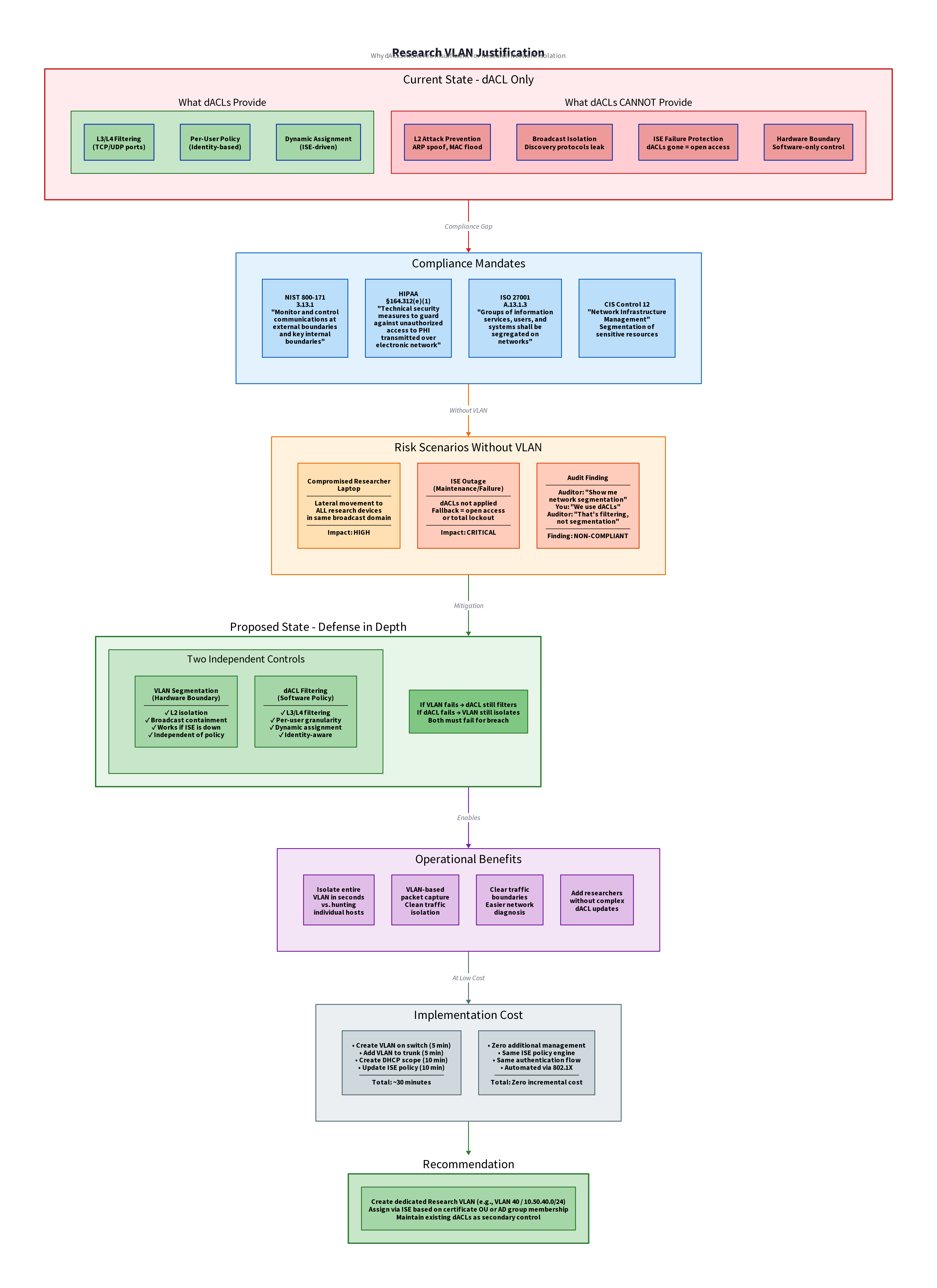
Research VLAN Justification

Research VLAN Justification
Previous Versions
Research VLAN v1
Figure 1. SVG v1
Research VLAN PNG
Figure 2. PNG Export
Architecture Security

This page was built using the Antora default UI.

The source code for this UI is licensed under the terms of the MPL-2.0 license.